新庁舎建設への財源措置

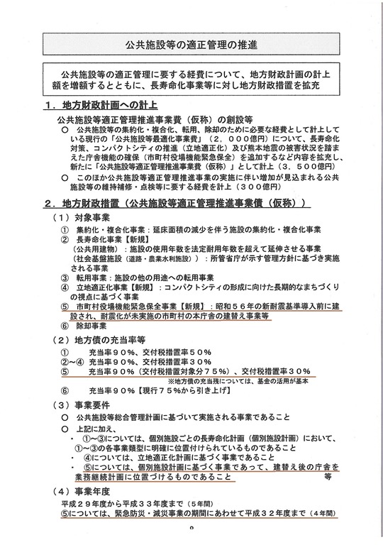
昨日の新年交礼会の市長の「年頭の挨拶」でも触れられていた総務省の「公共施設等の適正管理の推進」について、地方財政措置(公共施設等適正管理推進事業債(仮称))の内容が総務省のHPにありました。

総務省地方財政措置

アンダーラインの部分が砂川市の新庁舎建て替えに関連する内容になります。しかし、気になるのが報道によると、この事業は総務省が庁舎建て替えを財政支援する方針を固めたのであって、2017年度からの実施を目指すとあります。

つまり決定したことではないのかもしれません。しかし、市長があそこまで言っているので確実なのではないかと思います。

ここまで、数字が出ていると、ついつい試算してしまいたくなります。ザックリとどの位の交付税措置になるのか計算してみます。

建て替え事業が40億円とするとその90%が地方債(借金)の充当率で36億円。そして、その75%が交付税措置対象分となりますので、36億円×0.75=27億円。

その次が肝心の交付税措置率30%を掛けると8.1億円となります。この金額が後年度の交付税で措置してもらえるとなれば大助かりです。

しかし、12月に開催された庁舎建設検討審議会の配布資料の「財政負担の試算(pdf)」が下の写真です。

財政負担の試算

これを見ると、総事業費の中でも地方債の対象事業と対象外の事業があるようですから、そのままの数字とはならないのではないかと思います。

また、総務省で固めた方針では、事業年度が平成32年度までとなっていて、4年間の時限的な措置である点も気になります。

いずれにしても、これまで庁舎建設には特別な財政支援がないと言われていましたので、大変助かることに間違いありませんが、これがぬか喜びとならないよう、市長にはしっかり営業をお願いしたいと思います。